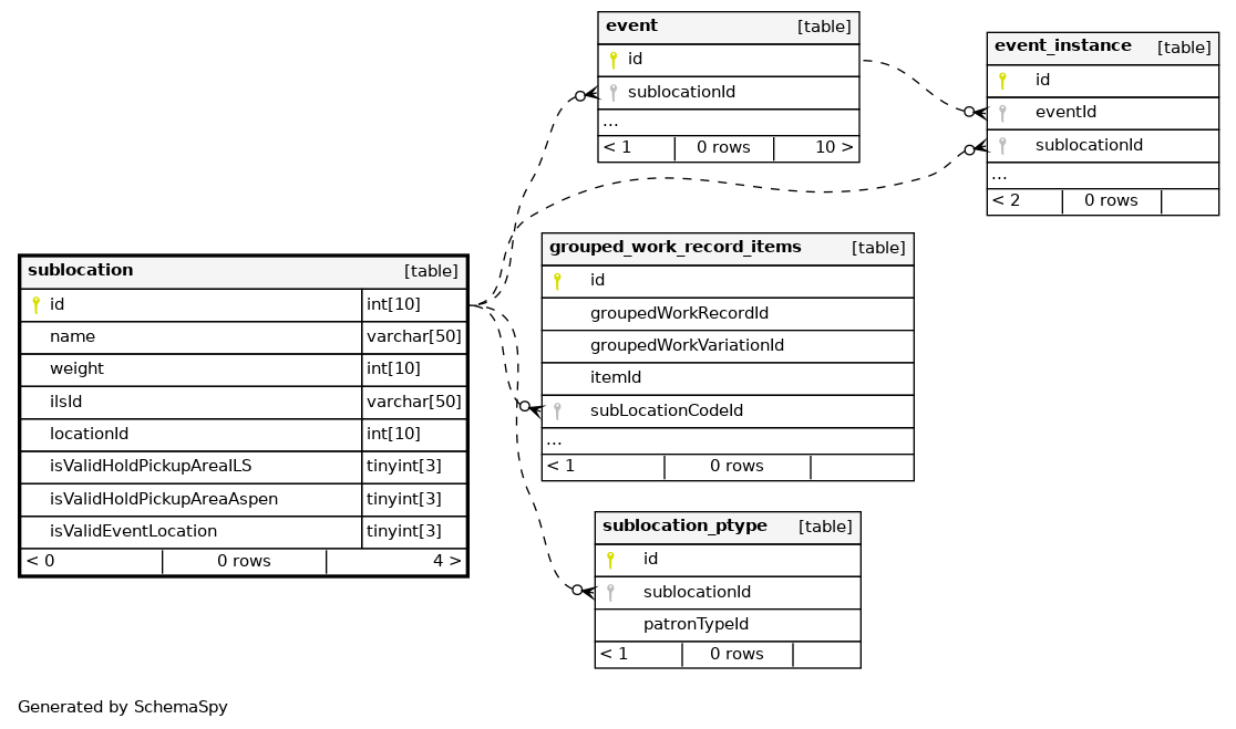
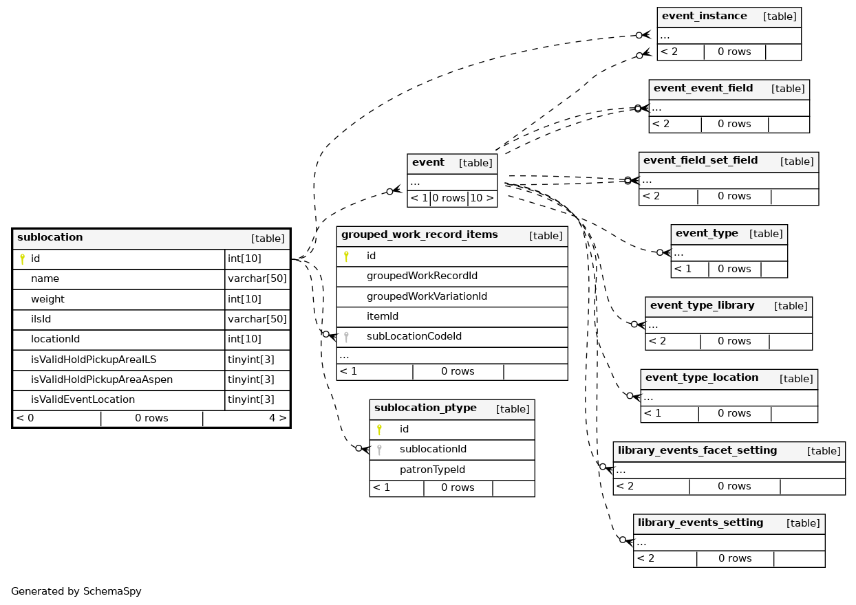
Columns
| Column | Type | Size | Nulls | Auto | Default | Children | Parents | Comments | ||||||||||||
|---|---|---|---|---|---|---|---|---|---|---|---|---|---|---|---|---|---|---|---|---|
| id | INT | 10 | √ | null |
|
|
||||||||||||||
| name | VARCHAR | 50 | null |
|
|
|||||||||||||||
| weight | INT | 10 | √ | 0 |
|
|
||||||||||||||
| ilsId | VARCHAR | 50 | √ | NULL |
|
|
||||||||||||||
| locationId | INT | 10 | null |
|
|
|||||||||||||||
| isValidHoldPickupAreaILS | TINYINT | 3 | √ | 0 |
|
|
||||||||||||||
| isValidHoldPickupAreaAspen | TINYINT | 3 | √ | 0 |
|
|
||||||||||||||
| isValidEventLocation | TINYINT | 3 | √ | 0 |
|
|
Indexes
| Constraint Name | Type | Sort | Column(s) |
|---|---|---|---|
| sublocation_s_pk | Primary key | Asc | id |
| PRIMARY | Must be unique | Asc | id |


