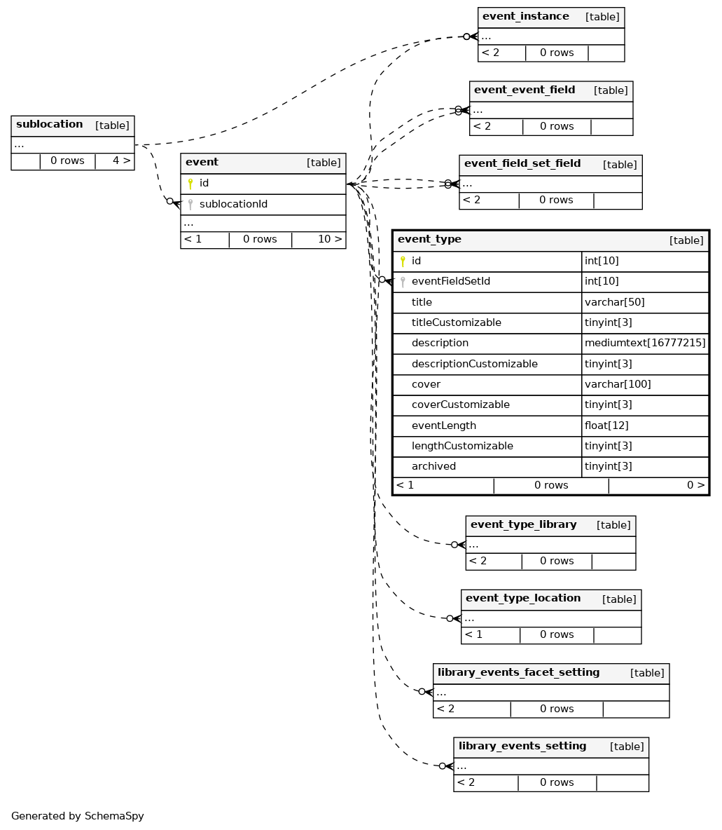
Columns
| Column | Type | Size | Nulls | Auto | Default | Children | Parents | Comments | |||
|---|---|---|---|---|---|---|---|---|---|---|---|
| id | INT | 10 | √ | null |
|
|
|||||
| eventFieldSetId | INT | 10 | null |
|
|
||||||
| title | VARCHAR | 50 | null |
|
|
||||||
| titleCustomizable | TINYINT | 3 | 1 |
|
|
||||||
| description | MEDIUMTEXT | 16777215 | √ | NULL |
|
|
|||||
| descriptionCustomizable | TINYINT | 3 | 1 |
|
|
||||||
| cover | VARCHAR | 100 | √ | NULL |
|
|
|||||
| coverCustomizable | TINYINT | 3 | 1 |
|
|
||||||
| eventLength | FLOAT | 12 | 1 |
|
|
||||||
| lengthCustomizable | TINYINT | 3 | 1 |
|
|
||||||
| archived | TINYINT | 3 | 0 |
|
|
Indexes
| Constraint Name | Type | Sort | Column(s) |
|---|---|---|---|
| event_type_s_pk | Primary key | Asc | id |
| PRIMARY | Must be unique | Asc | id |
| title | Must be unique | Asc | title |


