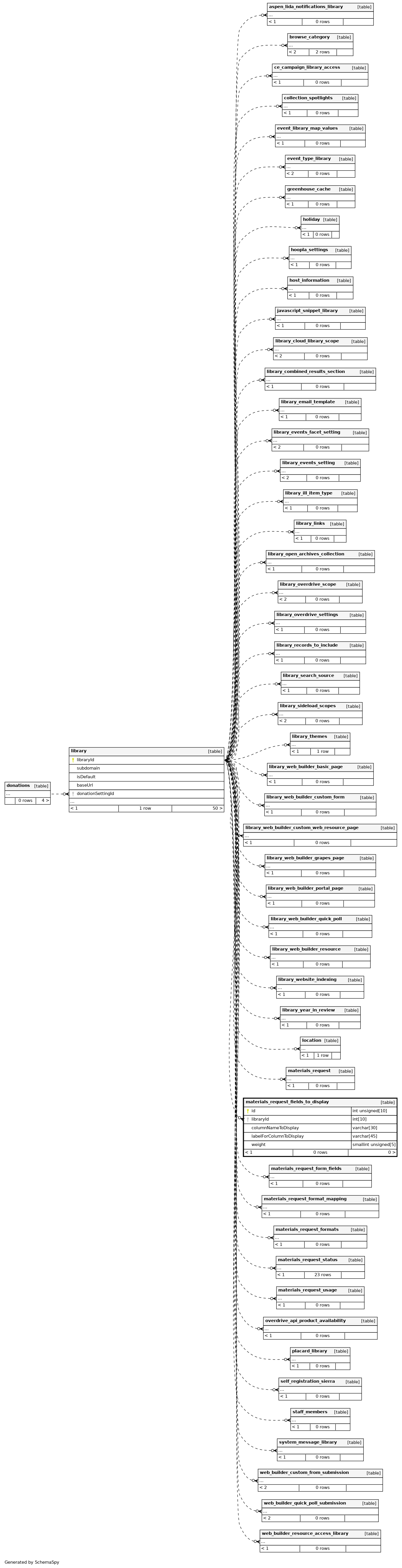
Columns
| Column | Type | Size | Nulls | Auto | Default | Children | Parents | Comments | |||
|---|---|---|---|---|---|---|---|---|---|---|---|
| id | INT UNSIGNED | 10 | √ | null |
|
|
|||||
| libraryId | INT | 10 | null |
|
|
||||||
| columnNameToDisplay | VARCHAR | 30 | null |
|
|
||||||
| labelForColumnToDisplay | VARCHAR | 45 | null |
|
|
||||||
| weight | SMALLINT UNSIGNED | 5 | 0 |
|
|
Indexes
| Constraint Name | Type | Sort | Column(s) |
|---|---|---|---|
| materials_request_fields_to_display_s_pk | Primary key | Asc | id |
| columnNameToDisplay | Must be unique | Asc/Asc | columnNameToDisplay + libraryId |
| libraryId | Performance | Asc | libraryId |
| PRIMARY | Must be unique | Asc | id |


